来源:湖南省交通建设质量安全监督管理局 发布时间:2017-07-19 00:00 【字体:大 中 小】
为建设优质、文明、规范及创新工程,在常德市交通质安处、经开区交通办等部门的监管指导下,建设方德源公司、监理方市交通监理公司及施工方湖南天鹰公司集智汇策、大胆创新,积极引进多项新技术,用于项目建设施工各环节。

作为公路建设常规工序,混凝土拌合站施工配合比控制、C50高标号预应力混凝土养护、预应力张拉与孔道压浆等施工环节是公路施工质量控制方面的重点与难点,也是近年来公路建设系统推广四新应用的重要领域。S320汉德公路在此方面走在全市公路建设系统前列。目前已分别引进了两套拌合站投料智能监控系统、一套预应力混凝土智能养护系统、两套预应力智能张拉系统及一套智能孔道压浆系统,均已投入使用,工程提质效果良好。

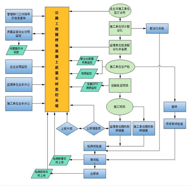
拌合站施工配合比控制方面
混凝土的好坏直接影响到工程质量,公路工程建设过程中混凝土的生产主要是采用自建混凝土搅拌站拌制,根据试验室的配合比数据并结合现场材料实测含水量情况进行投料生产。然而因场地、机械及人为因素等原因,实际施工配合比跟理论施工配合比存在一定的差距,如若控制不严,将导致工程质量存在隐患。安装拌合站投料智能监控系统后,可达到提前预控的目的,实现以下目标:(1)事中监控,实时监控拌和楼生产进度情况和生产质量波动情况,当生产过程中重要控制参数变化幅度超出预控范围时,系统进行报警,并通过短信通知相关负责人,使相关负责人能实时掌握拌和楼生产情况;(2)事后分析,通过动态监控系统的数据库,提供数据可溯性,用以分析拌和楼生产出现异常的原因。


混凝土养护方面
传统混凝土养护工序大多由人工洒水来完成,条件稍好一点的安装了喷淋管路,此类养护均存在洒水不规范、对温度及湿度掌握不准确、养护用水量不足或过多、养护效率低及冬季养护不到位等问题。智能养护系统采用现场无线网络化温湿度监测技术、雾状喷淋自动控制,可一键完成养护、提高养护效率,并根据混凝土水化热量及水化过程热量释放率有针对性的养护,从而达到混凝土构件全程标养效果。

预应力张拉与孔道压浆方面
传统人工预应力张拉与孔道压浆,容易导致预应力控制偏差、伸长量控制偏差较大及注浆压力偏差、浆液配合比偏差较大等质量隐患。采用预应力智能张拉系统及智能孔道压浆系统,可对预应力值、回缩值、伸长量、持荷时间及浆液配合比、注浆压力、稳压时间等进行精准控制,发现异常可及时调整,且各项施工数据自动记录存档,便于规范管理。

以上这些应用仅为开端,后继建设过程中,S320汉德公路还将推广应用更多新技术、新材料、新设备与新工艺,为常德市公路建设领域创新发展探路领航。
编辑: